Mittaohjautuva kokoonpanomalli lisättynä Python-ohjelmalla
Python-ohjelman asennus.
Python-ohjelmoinnin perusteita kannattaa opetella sivuston www.python.org kautta.
Mallin muuttujia voi ratkaista Python-ohjelmalla. Python on Python Software Foundation'in kehittämä ohjelmointikieli.
Ensimmäiseksi täytyy Python asentaa koneellesi seuraavan linkin kautta: www.python.org/downloads/
HUOM: Mikäli Python-ohjelman osio ei tule mittataulukkoon asennuksen jälkeen näkyviin, silloin täytyy Pythonin asennuspolku määritellä käsin Windowsiin.
Pythonin viimeisimmissä versioissa ei ole oletusvalintana asennuspolun määrittelyä automaattisesti asennuksen aikana, vaan se täytyy huomata itse valita.
Ohjetta polun lisäämiseen löytyy täältä: How to Add to Windows PATH Environment Variable (helpdeskgeek.com)
Mikäli sinulla on ohjelman asennuksen jälkeen ongelmia saada Python-osuutta näkymään mittataulukossa, oheisesta artikkelista löytyy vielä lisää ohjeita ongelman ratkaisemiseksi:
Vertex G4:n 3d-mallin mittataulukossa ei näy Python-osiota
Oman editorin valinta
Visual studio Coden käyttöönotto
Suosittelemme Visual studio coren käyttöä Python-koodin editoimiseen mittataulukon yhteydessä. Ohjelmassa on hyvät ominaisuudet (mukaanlukien debuggaus) koodin editoimiseen.
Tässä osiossa määritellään Visual studio Code-editointiohjelma avattavaksi mittataulukkomallissa, kun halutaan editoida mallin Python-ohjelmaa.
Ohjelman asennustiedosto löytyy linkistä: Download Visual Studio Code - Mac, Linux, Windows
Asennus on hyvin suoraviivaista. Lataa ensin asennustiedosto ja noudatat asennusohjelman ohjeita ja ohjelma asentaa itsensä.
Ohjelman näkymä on oheisen mukainen.

Asentamisen jälkeen ohjelma täytyy määrittää Windowsiin py-loppuliitteisten tiedostojen oletusohjelmaksi Windowsin settings - Default Apps-osiosta.
Kun tämän jälkeen avaat Vertex G4:sessa mittataulukon kautta Python-ohjelman "muokkaa"-tilaan, avaa Visual Studio Core mittataulukon koodin.
Mittataulukkomallin tekemisen aloittaminen
Pohjatiedot ja pohjustusta projektin aloittamiseen
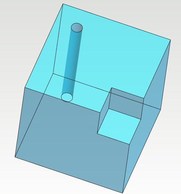
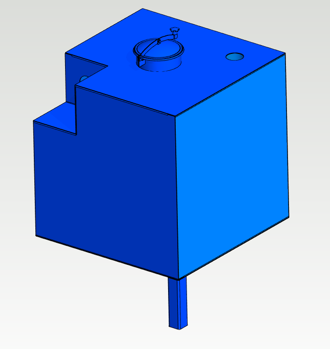
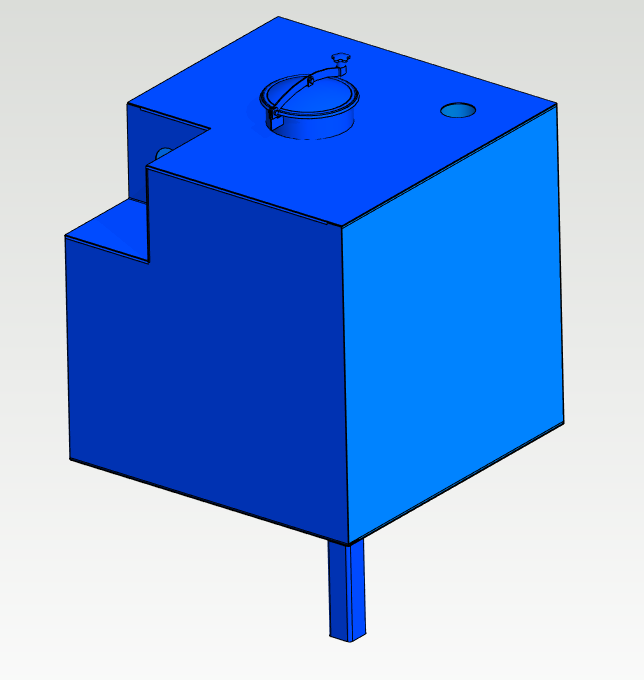
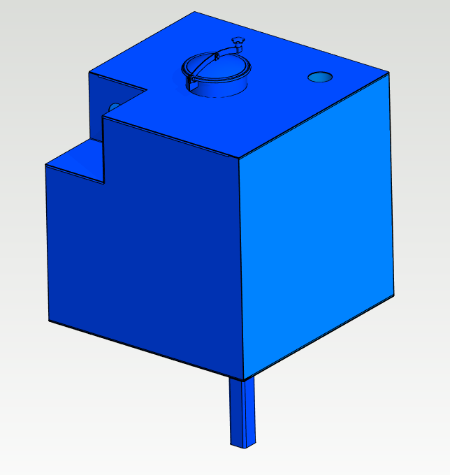
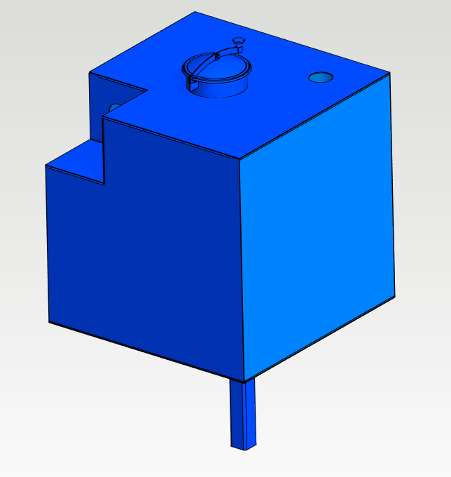
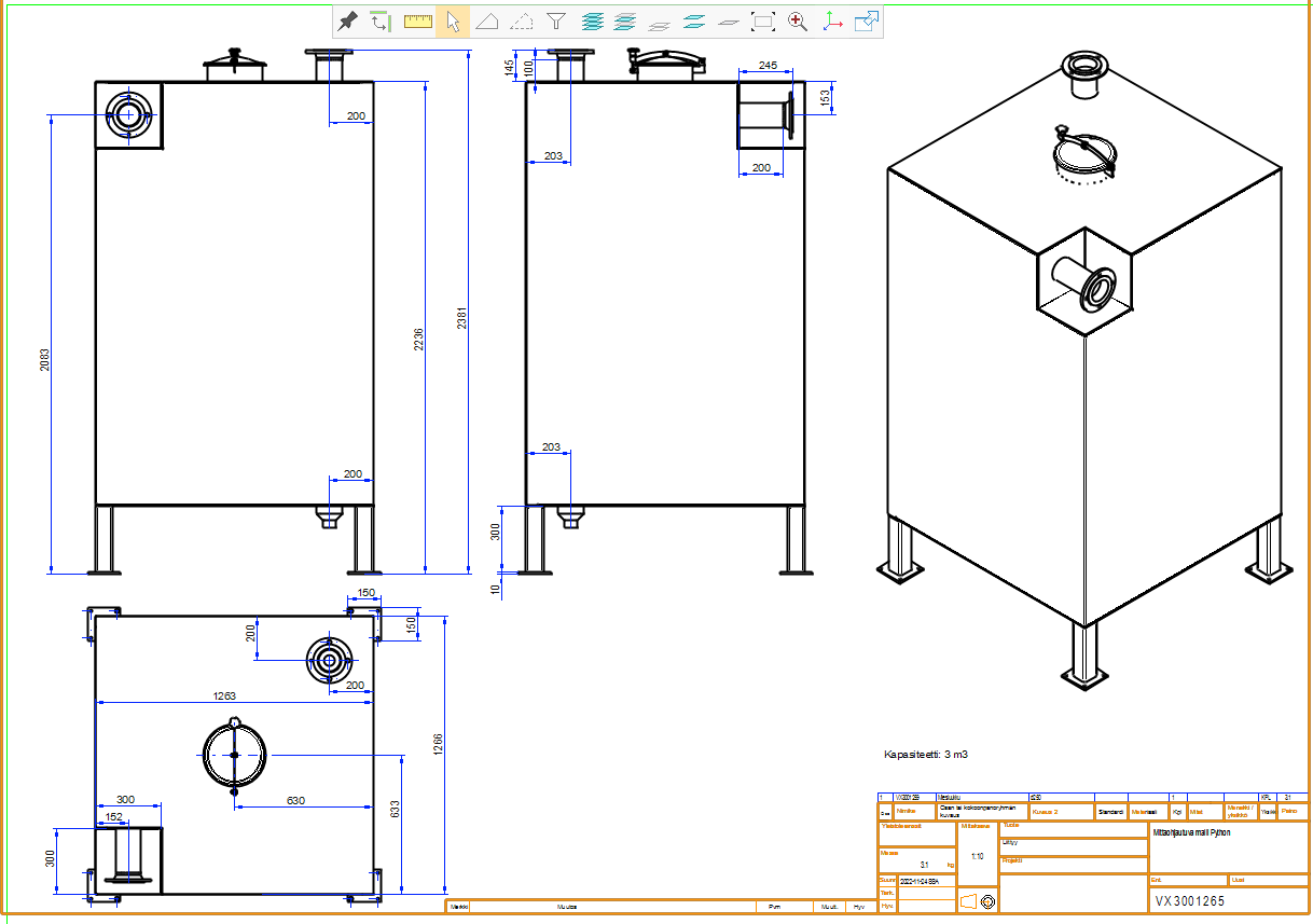
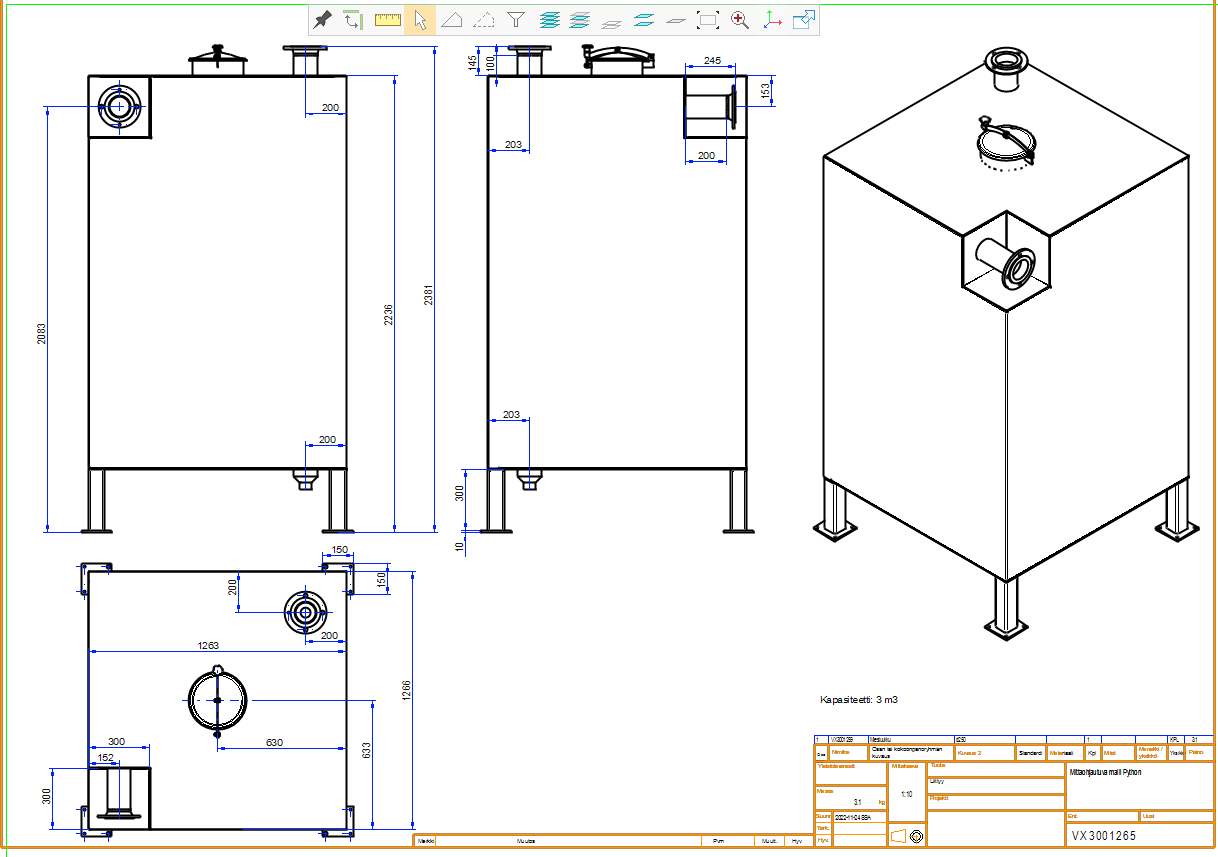
Esimerkkimallina on kuvan mukainen nestesäiliö (vesi yms.). Ohutlevyosista särmäämällä ja hitsaamalla valmistettavaksi ajateltu tuote.
Mallista halutaan sellainen, että samasta mallista voidaan rakentaa asiakkaan tarpeiden mukainen 3d-malli ja sitä kautta myös työpiirustukset
suhteellisen nopeasti suunnitteluosastoa vain vähän kuormittaen. Tehdään siis eräänlainen suunnitteluautomaatti työkaluilla,
joita kuka suunnittelija tahansa voi hyväksikäyttää Vertex G4:n sisältä. Varsinaisia ohjelmointitaitoja esimerkin mukainen malli ei siis vaadi, vain hieman
Python-lausekkeiden perustietämystä ja tarkkaa mallin esisuunnittelua ennen varsinaisen mallin tekemisen aloittamista.
Tuotteen pohjatiedot:
Ennen mallintamisen aloittamista kannattaa mallia hahmotella esim. paperilla tai kirjoittamalla listaus tuotteen ominaisuuksista.
Mitä tuotteessa pitää olla, mitkä osa-alueet halutaan käyttäjän muuttujilla hallittaviksi, mitkä pidetään vakiona?

Suunnittelijan hahmotelma lopullisesta mallista
Esimerkin räätälöitävän tuotteen perusajatus on, että sen korkeus, tilavuus, ylemmän putkiyhteen sijainti, putkiyhteiden putkien pituus, säiliön
jalkojen pituus, särmättyjen levyosien ainevahvuus, lattiakiinnityslappujen koko ja ainevahvuus sekä toisen putkiyhteen säiliöön upotettu rakenne on käyttäjän
mittataulukosta antamilla arvoilla muutettavissa.
Lisäksi, koska tätä mittaohjautuvaa mallia voidaan käyttää esimerkiksi tarjouspiirustuksen pohjana ja osana tarjouslaskentaa, täytyy saada
Python-ohjelmalla määriteltyä laskukaavoiksi säiliön varastointitilavuus (Tilavuus) ja asennusta ajatellen koko tuotteen kokonaiskorkeus (Maxkorkeus).
Python ohjelmalla halutaan myös ohjata käyttäjää tekemään mallista sellainen, että tuotteen kykenee kuljettamaan pystyasennossa rekan lavalla Suomen
teillä lainsäädännön puitteissa ilman ylileveän kuljetuksen lupia ja sitä myöden selkeästi kalliimpia rahtikuluja.
Tällöin rajoiksi on hyvä antaa esimerkiksi leveys ja syvyys maksimissaan 3000 mm ja kokonaiskorkeus maksimissaan 3000 mm.
Lisäksi säiliössä on pieni d250 tarkastusluukku katolla. Luukku ostetaan laitetoimittajalta ja kiinnitetään kattolevyn valmiiseen reikään hitsaamalla.
Jalkaputket ovat tässä mallissa tyyppiä RHS 80x5. Ne pidetään kooltaan vakiona, kuten myös yhdeputkien koko.
HUOM: Tässä ohjeessa ei oteta mitään kantaa rakenteen kestävyyteen ja lujuuteen, vaan keskitytään mallin muunneltavuuteen ja hallitsemiseen. Python-ohjelmassa
annetuilla ehdoilla voidaan myös rajata tarvittaessa tuotteen mahdolliset koonvaihtelut vieläkin pienemmiksi, mikäli rakenne ei käytännössä kestä jotain kokoluokkaa.
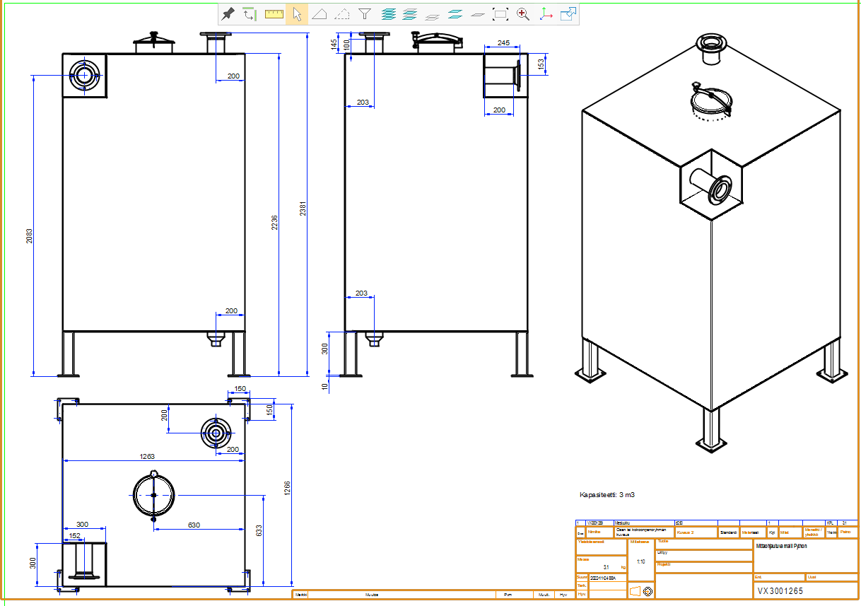
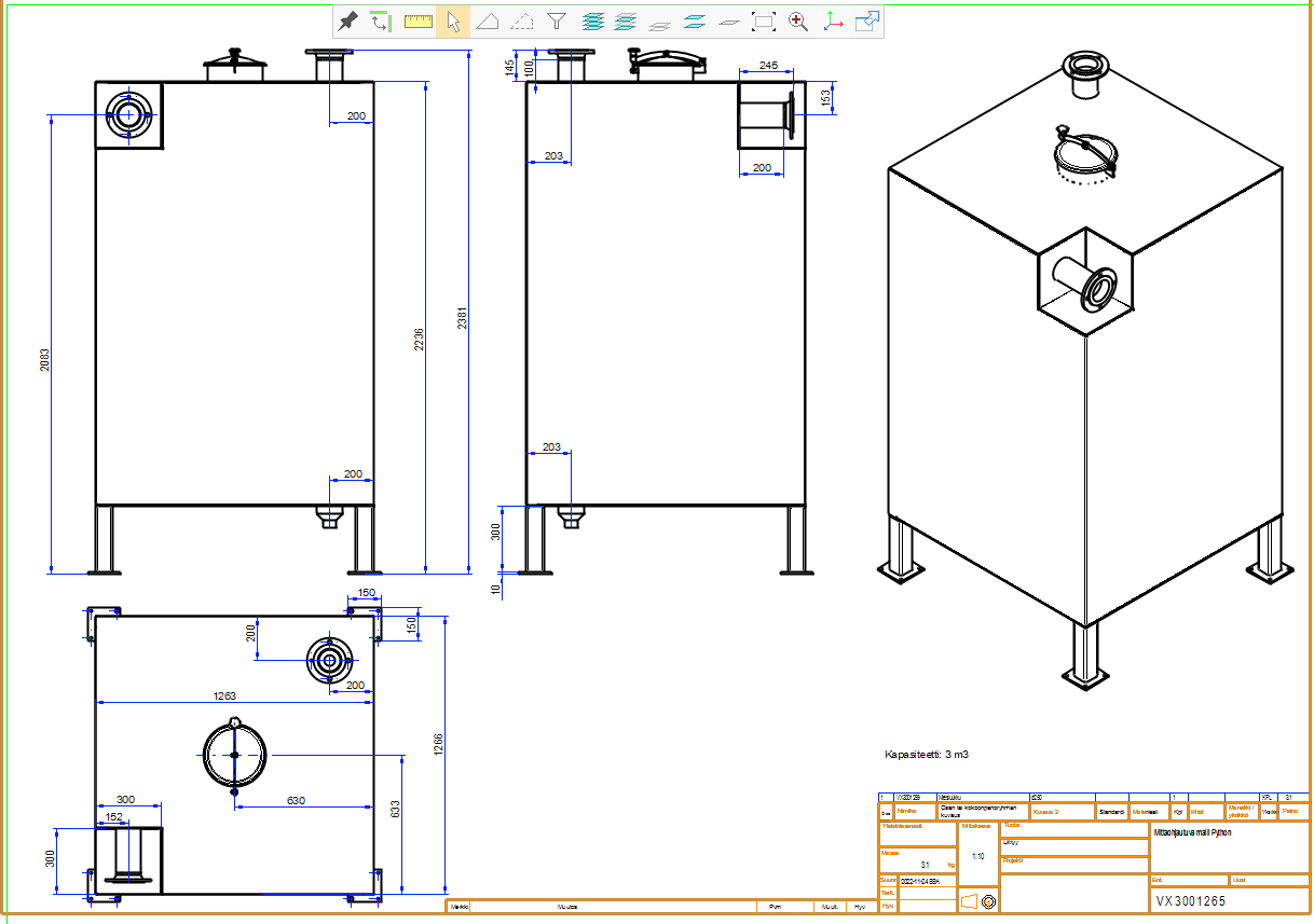
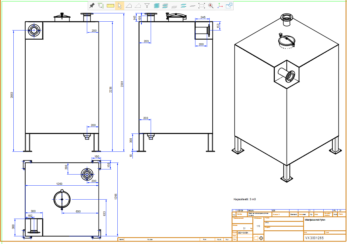
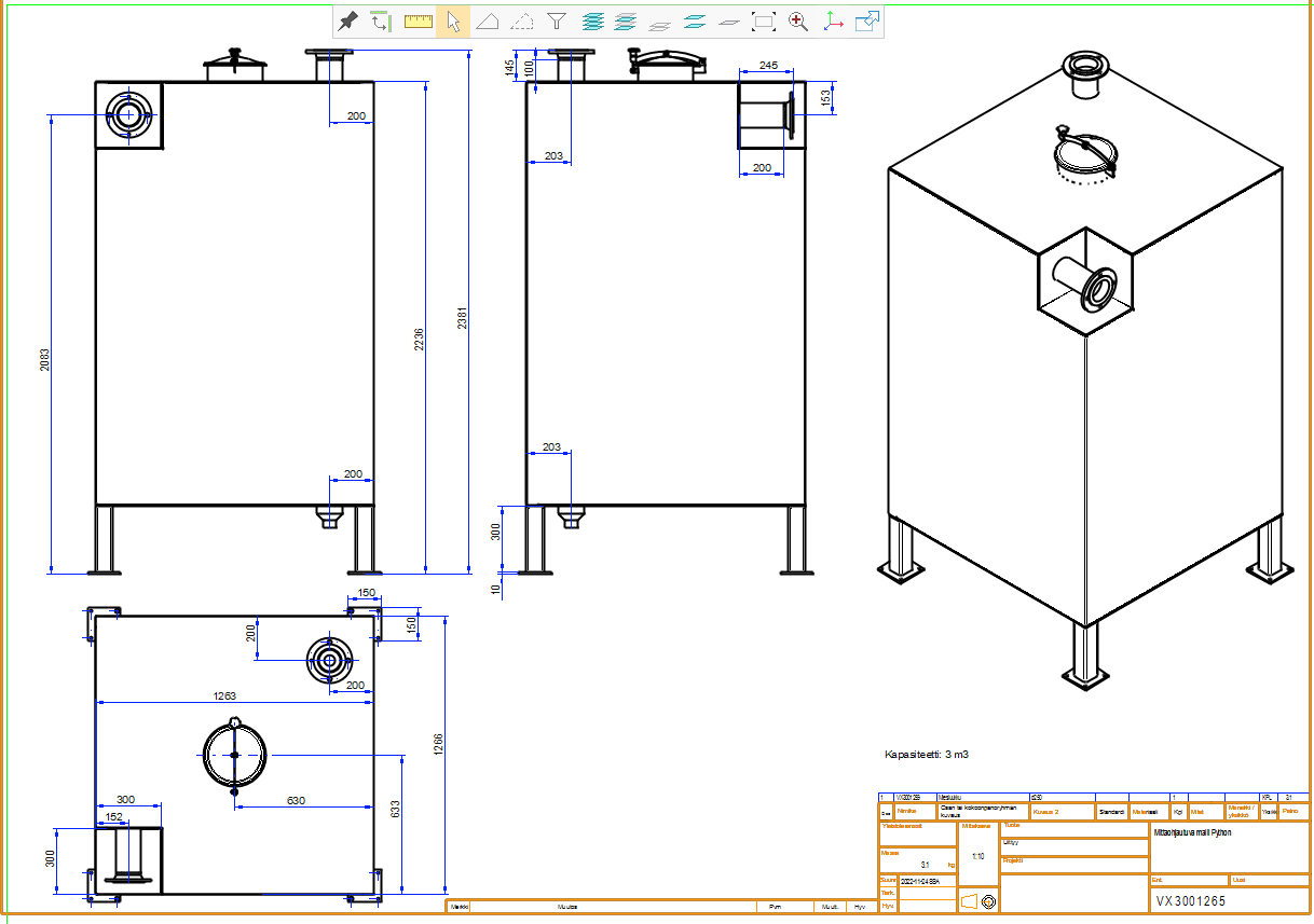
Lopullinen malli tulisi näyttää kuvan mukaiselta alkuperäisissä mitoissaan (säiliön koko 1000 x 1000 x 1000 mm):


Kuvassa itse säiliö, jalkaputket, kiinnityslaput lattiaan neljällä kiinnitysreiällä, tyhjennysreikä pohjassa (sama halkaisija kuin katon
yhteessä sekä supistusyhde) sekä kaksi putkiyhdettä kiinnityslaipoilla. Kyljessä oleva yhde upottuna rakenteen sisään, ettei se
lisää kuljetusleveyttä.
Varsinaisen mittaohjautuvan mallin rakentaminen
Aloitetaan mallin teko perustamalla tyhjä kokoonpano:

Anna kokoonpanolle kuvaava nimi ("sailio_mittataulukko") tai nimikkeen juokseva nimikenumero ja kuvaava nimitys, jos Vertex Flow käytössä.
Mittaohjautuvan kokoonpanon apugeometria
Tee tyhjään kokoonpanoon paikallinen osa, paina hiiren oikeaa näppäintä mallinnusalueella ja valitse listalta "Uusi".
Anna osalle nimeksi Jigi, Skeleton, Skel tai joku muu, joka kuvaa sitä, että kyseessä on kokoonpanon ohjaavaksi tarkoitettua apugeometriaa.


Luonnostele osan vaakatasoon kahden pisteen suorakulmio ja anna molemmille särmille mitoiksi 1000 mm.
Määrittele molemmille mitoille mitan kaavan sarakkeeseen niiden muuttujanimet mittataulukkoa varten: Leveys ja Syvyys.



Pursota neliö ja anna korkeudeksi 1000 mm ja kaavasarakkeeseen nimeksi Korkeus.

Muuta kuution läpinäkyvyys 50% ja väriksi joku muu kuin oletusväri harmaa.


Luonnostele poistettava osuus neliön nurkasta (upotettavan yhteen paikka), anna mitoille oletusarvoksi 300 mm ja nimeä kaavat.


Luonnostele seuraavaksi ylemmän yhteen paikka ja putken halkaisija ja nimeä kaavat.


Nyt meillä on kaikki mitat ja perusmuuttuja määritelty varsinaisen säiliön osalta mittataulukkoa varten.
Tämän jälkeen määritellään kaksi mittataulukossa näkyvää apumuuttujaa ohjauskäyrien avulla vielä
Skel-osaan. Ensiksi tilavuuden laskentaa varten oma muuttuja, jolla näytetään Python-koodissa laskettu säiliön
tilavuus. Annetaan tälle nimiksi Tilavuus ja tehdään esim. kuution pohjaan ympyrä ja sille oletusmitaksi 1.
HUOM: sijainnilla ei ole sinänsä merkitystä. Tällä tavalla saadaan mittataulukkoon muuttujia, jotka eivät muuta
mallissa varsinaista geometriaa.


Tehdään tämän jälkeen vielä ohjauskäyrä johonkin pintaan myös muuttujalle Maxkorkeus.
Tätä käytetään hyväksi Python-ohjelmassa tuotteen kokonaiskorkeuden määrittämiseen.

Nyt olet määritellyt perusmuuttujat säiliölle. Myöhemmin määritellään vielä putkille ja kiinnityslaipoille vastaavat.
Osien mallintaminen ja kiinnittäminen apugeometrian pintaan
Säiliö
Aloitetaan varsinaisen säiliön mallintaminen. Perustetaan paikallinen osa ja annetaan sille nimeksi sivulevy.
Aloitetaan mallinnus antamalla komento (hiiren oikea nappula) Uusi luonnos - Apugeometrian - Pintaan.

Valitse sivupinta. Valitse sitten Viiva - Kopioi luonnostasoon. Valitse kuution särmien viivat ja hyväksy.
Tällä tavalla osan ulkoreunat päivittyvät aina siihen mittaan, mitkä käyttäjä antaa mittataulukossa.


Anna pursotukselle oletusarvoksi 3 mm ja muuttujan nimeksi kaavasarakkeeseen Ainepaksuus.
HUOM: Käytämme samaa muuttujaa Ainepaksuus myös muissa kokoonpanon ohutlevyosissa.
Kopioi siis sama teksti muidenkin ohutlevyosien pursotuspiirteen Kaava-sarakkeeseen!
Kun annamme ainevahvuudelle uuden arvon mittataulukossa, jokainen ohutlevyosa päivittyy
ainevahvuuden osalta.

Määrittele osa ohutlevyksi osan ominaisuuksista valitsemalla ohutlevy.

Tämän jälkeen voit määritellä osalle särmäykset. Teemme tähän osaan säiliön toisen sivun särmäämällä ja määrittelemällä särmäyksen pituuden apugeometriaa hyväksikäyttäen
(Osoita särmän pituus L). Näin myös särmän pituus muuttuu automaattisesti, kun käyttäjä muuttaa mittataulukossa arvoja.

Tämän lisäksi voidaan määritellä myös muita osassa tarvittavia särmiä. Tähän osaan lisätään vielä tuki- ja jäykistystarkoituksessa 50 mm pitkät särmät osan ylä- ja alaosaan.
Tehdään myös toinen puoli laatikosta samalla tekniikalla (paikallinen osa, kiinnitys apugeometriaan, pitkän särmän pituus apugeometriasta)


HUOM: Voit jo tässä vaiheessa testata mittataulukon toimivuutta avaamalla työalueella hiiren oikealla mittataulukon ja vaihtamalla arvoja ja testaamalla toimintaa "Käytä"-komentoa.
Poistu mittataulukosta "Peruuta"-komentoa käyttäen.
Mallinna tämän jälkeen samalla tekniikalla pohjalevy ja kattolevy. Kopioi luonnostasoon myös yhteen reiän paikka.
Kanteen määritellään lisäksi tarkastusluukulle reikä (d250). Tarkastusluukku on tuotu tässä vaiheessa kirjastosta malliin.



Tämän jälkeen mallinnetaan kotelolevy putkiyhteen sisäänvetoon samalla tekniikalla kuin aiemmat ohutlevyosat (paikallinen osa, kiinnitys apugeometriaan, särmät kiinnitettynä apugeometriaan). Testaa, että osan geometria seuraa mittataulukkoa.
Tee reikä yhteelle (d114) ja paikoita se siten, että se on pysyy aina keskellä leveyttä mittojen muuttuessa.


Jalat
Seuraavaksi haetaan kirjastosta RHS 80x5 mm profiili, joka kiinnitetään ehdoilla lattialevyn pohjapintaan. Määrittele palkin pituudeksi oletusarvoksi 300 mm ja anna kaavalle
nimeksi Jalkojen_pituus.


Kopioi sama putki tämän jälkeen joka nurkkaan ja kiinnitä ehdoilla säiliön nurkkiin. Varmista, että jokaisen jalan pituusmitassa kaava-sarakkeessa on Jalkojen_pituus-teksti.
Näin määritellen saadaan kaikki jalat päivittymään haluttuun mittaan, kun mitta-arvo annetaan mittataulukossa.

Pohjalappu
Luonnostele jalkojen pohjalappu jalan alapuolen pintaan ja anna mitoille kaava-sarakkeeseen nimiksi Lapun_leveys ja Lapun_pituus. Nämä arvot tulevat näkyviin mittataulukossa.

Määritellään lapun paksuuden oletusarvoksi 10 mm ja muuttujaksi Lapun_paksuus.
Tehdään lapulle vielä kiinitysreiät.


Kopioidaan lapun paikallinen osa jokaisen jalan alle. Varmista mittataulukosta, että kaikki laput päivittyvät kun vaihdat niiden mittoja.

Putkiyhteet
Hae kirjastosta d114,5 x 3,2 profiili, kiinnitä se ehdoilla säiliön katon reikään kattolevyn päälle.
Määritä putken pituudelle oletusarvoksi 200 mm ja anna muuttujalle nimeksi Putken_pituus.

Tee sama juttu toisen yhteen putken kanssa ja anna putken pituuden muuttujalle nimeksi Putken2_pituus.
Lisää kirjastosta putkiin sopivat laipat (esimerkissä PN6_DN100).

Lisätään vielä säiliön pohjaan Vertexin komponenttikirjastosta supistuskappale, johon voidaan kulloisessakin sovelluksessa liittää mitä tahansa (esim. venttiilin, putkilinjan yms.) asiakkaiden tarpeiden mukaan.

Malli on nyt valmis. Mittataulukosta voit käydä sen toimintaa testaamassa. Malli pitäisi toimia menemättä "rikki" tässä vaiheessa. Mikäli näin ei tapahdu, täytyy tekijän analysoida ja selvittää, mistä virheet johtuvat. Yleisin syy on, että jotkut osien viivoista ei ole kiinnitetty ehdoilla apugeometriaan ja siitä syystä johtuen eivät seuraa annettuja mittamuutoksia.
Piirustuksien pohjatiedostojen tekeminen kokoonpanolle ja paikallisille osille
Tässä vaiheessa malliin kannattaa tehdä kokoonpanopiirustukselle piirustus, johon asettelee halutut projektiot ja mitoittaa perusmitat jo valmiiksi.
Kun mallia skaalataan johonkin toisiin mittoihin mittataulukolla, piirustus päivittyy näiden arvojen mukaisesti automaattisesti.

Paikallisten osien piirustukset
HUOM: Vertex G4:ssa on mahdollista tehdä myös mallissa paikallisina oleville osille omat piirustukset. Tämä antaa mahdollisuuden tehdä paikallisille osille pohjapiirustukset samalla tavalla kuin kokoonpanollekin edellä.
Näin koko mittaohjautuvalle mallille voidaan määritellä peruspiirustukset jo tässä vaiheessa. Käytännössä tällainen malli piirustuksineen voi olla suunnittelijalla kirjastossa pohjamallina, josta hän aloittaa asiakaskohtaisten
tarjouskuvien ja myöhemmin työkuvien tekemisen pohjapiirustusten avulla. Tilauksen tullessa, hän voi ottaa paikallisille osille omat numerot (tai nimikkeet Vertex Flow-ympäristössä) ja jatkaa projektia tästä eteenpäin.
Esimerkiksi sivulevylle on tehty oheinen peruspiirustus valmiiksi. Samalla tavalla voi myös muille osille tehdä peruspiirustukset. Piirustukset päivittyvät myös mittataulukossa annettavien arvojen muutosten mukaan.

Mittataulukko ja sen toiminta
Nyt olemme saaneet mallin ja mittataulukon perusmäärittelyt tehtyä. Mittataulukolla kannattaa nyt testailla, että malli skaalautuu oikein menemättä rikki.
Videot mittataulukon toiminnasta:
Klikkaa videon linkkiä nähdäksesi, miten malli skaalautuu mitta-arvoja muuttamalla.
mittaohjautuva_kokoonpano1.mp4
Mittataulukolla mittojen muutos ja kokoonpanopiirustuksen päivitys. Videoesitys:
mittaohjautuva_kokoonpano_piirustus_paivitys.mp4
Mittataulukolla mittojen muutos ja osan työpiirustuksen päivitys. Videoesitys:
mittaohjautuva_kokoonpano_osan_piirustus_paivitys.mp4
Mittataulukon jatkokäsittely ja Python-ohjelman liittäminen mittataulukkoon.
Esimerkin mittaohjautuvan kokoonpanon mittataulukko näkyy oheisessa kuvassa.
Mittataulukossa näkyvät kaikki muuttujat, jotka olemme määrittäneet mallille mallinnuksen aikana.
Muut muuttujat vaikuttavat suoraan mallin geometriaan, paitsi Maxkorkeus ja Tilavuus. Nämä vaikuttavat mallissa
pelkästään apugeometrian (Skel) ohjauskäyriin, joille ei tehdä varsinaista geometriaa.
Nämä muuttujat siis haluttiin mittataulukkoon siitä syystä, että niillä voidaan näyttää Python-lauseissa tehdyn laskennan tuloksia.
Jo pelkästään nämä kaksi muuttujaa lisäävät mallin käytettävyyttä huomattavasti. Kun teemme kaksi lausetta Python-ohjelmaan,
toisessa laskemme säiliön todellista tilavuutta poistettuna toisen yhteen "sisennys" ja toisessa koko mallin korkeus jalat, säiliö, ainevahvuudet ja
putkiyhteen korkeus yhteenlaskettuna. Näillä kahdella tuloksella saadaan käyttäjälle heti reaaliaikaista tietoa, minkä korkuiseen tilaan säiliö mahtuu ja kuinka iso tilavuus säiliössä on
kyseisillä arvoilla.

Python-ohjelman liittäminen ja tekeminen mittataulukkoon
Vertex G4 2023-versioon tuli uutena ominaisuutena mahdollisuus tehdä Python-ohjelmointikielellä mittataulukon yhteyteen ohjelmointia käyttäen mittataulukon muuttujia mukana ohjelmassa.
Tämä antaa hyvin laajat mahdollisuudet käyttäjälle tehdä jopa suunnitteluautomaatin tyylisiä mittataulukkomalleja lisäämällä erilaisia lasku- ja ehtolausekkeita mittataulukon yhteyteen.
Esimerkin mittaohjautuvaan kokoonpanomalliin teimme muutaman rivin koodia, joka nopeuttaa ja helpottaa suunnittelijan työtä.
Python-ohjelman luonti mittataulukkomallille
Python-ohjelmoinnin perusteita kannattaa opetella sivuston Welcome to Python.org kautta.
Mallin muuttujia voi ratkaista Python-ohjelmalla. Python on Python Software Foundation'in kehittämä ohjelmointikieli.
Ensimmäiseksi täytyy Python asentaa koneellesi seuraavan linkin kautta: Download Python | Python.org
Python ohjelman editoimiseen kannattaa asentaa esim. ilmainen Notepad ++-ohjelma. Ohjeet Notepad ++-ohjelman määrittelemiseksi ohjelman oletuseditodiksi löytyvät tämän ohjeen lopusta.
Python-ohjelman pohjatiedoston luonti mittataulukon kautta
Mittataulukosta saat luotua tälle mittataulukolle valmiiksi automaattisesti luodun Python-ohjelman pohjatiedoston, johon on määritelty suoraan
ne muuttujat, jotka olet mittataulukkoon määritellyt. Mittataulukkoon kannattaa siis määritellä ennen Python-koodin kirjoittamista myös sellaisia
apumuuttujia Skeletonin sisään ohjauskäyrillä, joilla haluat tuoda laskentatuloksia mittataulukkoon esiin.
Python-ohjelman pohjakoodin saat luotua "Luo"-nappulalla mittataulukossa.

Ohjelmaa pääset tutkimaan ja editoimaan "Muokkaa"-nappulalla:

Mittataulukon Python-ohjelmassa "#Your Code Starts Here" ja "#Your Code Ends Here"-kommenttien väliin tehdään mittataulukkoa
ohjaava oma koodi. Tämän alueen ulkopuolella olevat koodit (ilman #-merkkiä olevat rivit) ovat perusmäärittelyyn liittyvää kooodia.
HUOM: #-merkillä ("risuaita") varustetut rivit ovat kommenttirivejä, niitä ohjelma ei suorita
HUOM: Tee omat rivisi ainoastaan kuvan alueelle!

Esimerkkimallin tapauksessa teimme pelkästään kaksi riviä koodia.
HUOM: Python-lausekkeet aloitetaan aina neljällä välilyönnillä!

Maxkorkeus ja Tilavuus ovat Skel-paikallisosassa määriteltyjä muuttujia. Käytännössä ohjauskäyriä, jotka eivät malliin tee mitään, mutta näkyvät arvoina mittataulukossa. Maxkorkeus-rivillä lasketaan yksinkertaisesti koko mallin kokonaiskorkeus. Kun mitta-arvoja muuttaa mittataulukossa, Maxkorkeus-arvoa päivitetään reaaliajassa muutosten mukaan. Tilavuus-rivillä lasketaan koko varastosäiliön tilavuus poistettuna toisen yhteen sisennyksen viemällä tilalla. Koska mitat annetaan millimetreinä, viimeiseksi muutetaan tulos vielä kuutiometreiksi helpommin luettavaan muotoon. Kun arvoja muuttaa mittataulukossa, Tilavuus-arvoa päivitetään reaaliajassa mutosten mukaan. Näitä kahta arvoa seuraamalla saadaan optimoitua säiliön mitat.
Tallenna ohjelma tämän jälkeen Notepad ++-ohjelmassa.
Ohjelman voi suorittaa mittataulukossa joko "Suorita automaattisesti-valinta päällä tai manuaalisesti painamalla " Suorita"-nappulaa.

Ohjelman toimimista esimerkki näkyy tässä videossa:
mittaohjautuva_kokoonpano1.mp4
Esimerkkejä koodiin lisättävistä ehtolauseista
LIsäksi koodiin voi lisätä seuraavat ehtolauseet raja-arvoiksi:
if Ainepaksuus < 3:
Ainepaksuus=3
HUOM: Pythonin if-lauseessa ehdon jälkeen (if Ainepaksuus < 3) täytyy olla kaksoispiste. Muuten lausetta ei suoriteta
Tässä määritellään ainevahvuudelle minimivahvuus. Jos käyttäjä antaa alle 3 mm arvon ainevahvuudelle, ohjelma pakottaa käyttäjää käyttämään 3 mm tai vahvempaa ainevahvuutta.
if Korkeus > 3000:
Korkeus=3000
Tässä määritellään varastosäiliön maksimikorkeudeksi 3000 mm. Jos käyttäjä antaa yli 3000 mm arvon, ohjelma pakottaa käyttämään 3000 mm tai pienempää arvoa.
if Syvyys > 2000:
Syvyys=2000
Tässä määritellään säiliön maksimisyvyys, joka on tässä tapauksessa 2000 mm.
if Leveys > 2000:
Leveys=2000
Tässä määritellään säiliön maksimileveys, joka on tässä tapauksessa 2000 mm.
if Korkeus < 600:
Korkeus=600
Tässä määritellään varastosäiliön minimikorkeus, joka tässä tapauksessa on 600 mm.
Tällä tavoin voidaan ehtolauseilla rajata mittaohjautuvan kokoonpanomallin toimintarajoja ja estää käyttäjän tekemästä jotain ei-hyväksyttyä toimenpidettä.
Mittataulukkomalli käytössä-esimerkki
Käytännön esimerkkinä kyseisiä säiliöitä valmistava kuvitteellinen yritys saa myyntiosastolle tarjouskyselyn. Asiakas kysyy säiliötä, joka pitää mahtua 3 metrin korkeaan tilaan ja sen kapasiteetti "pitää olla mahdollisimman suuri". Kysyttäessä jotain raja-arvoa kapasiteetille, asiakas toteaa myyntipäällikölle, "että kyllä ainakin 3 kuutiota siihen pitää mahtua". Asiakkaalla on kova kiire, samana päivänä pitäisi ainakin piirustus ja hinta-arviokin jo saada, koska "kilpailijakin on jo nämä antanut". Kuutiomäärän myyjäkin pystyy heti päättelemään olevan enemmänkin mutu-heitto kuin todellisuuteen perustuva fakta.
Myyjä ottaa yrityksen suunnittelijaan yhteyttä. "Teetkö Sami Suunnittelija mulle tarjouskuvan asiakkaan spekseillä?" Kuva olis pitänyt jo eilen olla valmis, mutta jos tänään saat sen mulle niin sitten ok". Sami ei tästä hätkähdä (normaali tilanne) vaan sanoo, että "katsotaan, kyllä mä jotain ehdin tänään vielä tekemään". Hän avaa Vertex Flow'n mallikirjastostaan säiliön mittaohjautuvan mallin ja siitä mittataulukon ja aloittaa haarukoimaan sopivia mittoja.

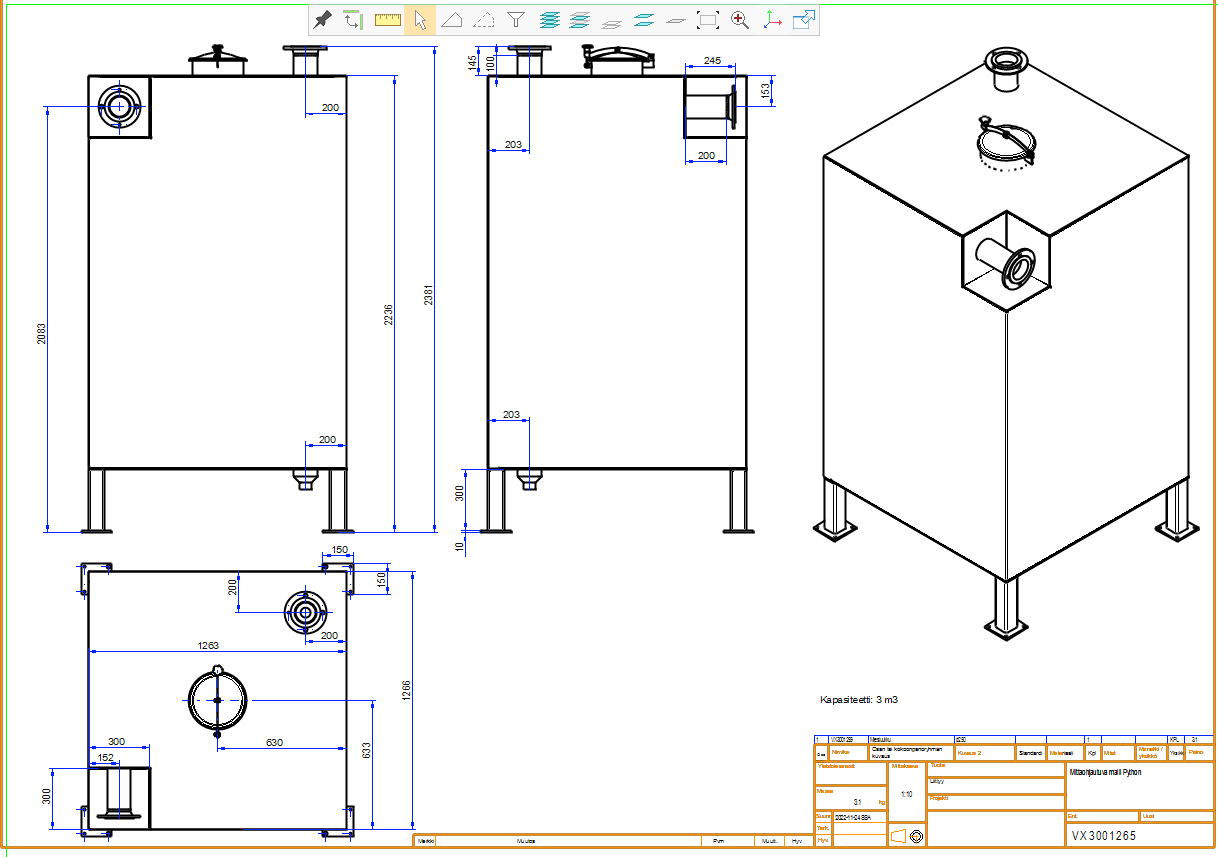
Mittataulukon oletusmitoista nähdään, että n. yhden kuution säiliöllä kokonaiskorkeus on n. 1560 mm, eli vajaa metri on lisätilaa lähteä mittoja haarukoimaan, jotta
säilön päällä on vielä vapaata tilaa operoida. Sami Suunnittelija on ohjelmoinut Pythonilla tilavuuden laskennan ja kokonaiskorkeuden laskennan suoraan mittataulukkoon.
Niinpä hän pystyy asiakkaan spekseillä nopeasti hahmottamaan mitä on tehtävissä. Sami saa parissa minuutissa haarukoitua oheiset arvot ja tilavuuskin menee juuri siihen kolmeen kuutioon. Katon ja putkiyhteen
väliinkin jää vielä hyvin tilaa. Hän on tyytyväinen, hyväksyy arvot ja päivittää piirustuksen näillä arvoilla. Tarjouspiirustuksen uudella nimikkeellä ja tarjousnumerolla Flow'n tarjousprojektikansioon hän saa myyjälle noin kymmenessä minuutissa.
Mikäli kyseisestä tarjouksesta tulee kauppa, hän voi nopeasti vaihtaa nimikkeen toimitustilausten puolelle, ottaa paikallisille osille omat uudet nimikkeet ja viimeistellä työpiirustukset.
Mikäli hän olisi joutunut koko mallin tekemään alusta alkaen, olisi hänellä hyvinkin mennyt tunteja sen tekemiseen, jopa pahimmassa tapauksessa yksi päivä muiden töiden hidastaessa tätä mallinnusta.


Jo tällaisellä pienellä esimerkillä voidaan huomata mittaohjautuvan kokoonpanon ja siihen liitetyn Python-koodin hyödyt.
Kannattaa siis miettiä, löytyykö yrityksestäsi tuoteosakokonaisuuksia, jotka ovat rakenteeltaan aina samanlaisia, mutta osat skaalautuvat usein eri mittoihin. Juuri tällaisissa tilanteissa mittaohjautuvasta
kokoonpanosta on eniten hyötyä käytännön suunnittelussa.
Lisätietoa mittataulukkomalleista ja Python-ohjelmoinnista niihin
Vinkkivideoita aiheeseen:
Video mittataulukkomallin tekemisestä ja siihen Python-koodin lisäämisestä.
Mittavarioituvan mallin suunnittelua lisättynä Python-ohjelmoinnilla (youtube.com)
Pythonin uudet suunnitteluautomaattikomennot (Vertex G4:n versiosta 2024 eteenpäin)
Python-komentojen käyttö mittataulukkomalleissa (youtube.com)
Lista suunnitteluautomaattikomennoista, joita voi käyttää osana mittataulukkomallia:
Suunnitteluautomaatin komennot (vertex.fi)
Ohjelman suorittaminen ilman käyttöliittymää
Automaattikomennot mittataulukossa (vertex.fi)
