Johdinsarjasuunnittelu ja -valmistus
Lyhyesti
Vertex ED:n johdinsarjasuunnittelun ja -valmistuksen lisämoduulit ovat erityisesti ajoneuvojen ja liikkuvan kaluston sähköistyksen suunnitteluun tarkoitettuja sovelluksia piirikaavioiden, johdinsarjakuvien sekä johdinsarjavalmistuksen dokumenttien tuottamiseen.
Lopputuloksena saadaan dokumentaatio koko laitteistosta ja tarvittavat valmistusdokumentit niin johdinsarjojen valmistajille kuin sähköisten yksiköiden alihankkijoillekin.

Jäikö sinulta viimeisin "Vertex ED 2020 johdinsarjasuunnittelu- ja valmistus" -webinaari väliin?
Alla olevan linkin kautta pääset katsomaan uusimman Vertex ED webinaarin, jossa käydään läpi Vertex ED johdinsarjasuunnittelun suunnitteluprosessi aina piirikaavioista johdinsarjakuviin ja johdinsarjavalmistuksen pöytäkuvien valmisteluun saakka. Webinaarikirjastostamme löydät myös kaikki aiemmat webinaaritallenteet!
Webinaari 2.12.2019: Vertex ED 2020 Johdinsarjasuunnittelu- ja valmistus

Johdinsarjasuunnittelu
Johdinsarjasuunnittelun sovelluksella suunnitellaan toimintojen vaatimat piirikaaviot ja kytkennän toteutuksessa tarvittavien johdinsarjojen rakennekuvat mittatietoineen. Näiden dokumenttien avulla tuotetaan johdotustaulukot ja osaluettelot kustakin johdinsarjasta ja yksiköstä. Lisäksi piirustuksiin voidaan liittää muita teknisiä tietoja ja kuvauksia erilaisia luetteloita varten. Lopputuloksena saadaan dokumentaatio koko laitteistosta ja tarvittavat valmistusdokumentit niin johdinsarjojen tekijöille kuin sähköisten yksiköiden alihankkijoillekin.
Kokonaisuus hallintaan
Vertex ED Johdinsarjasuunnittelu hyödyntää perusohjelmiston arkistointi ja kaavionpiirto-ominaisuuksia. Perustoimintojen lisäksi sovelluksen toimintojen avulla ohjelmisto osaa yhdistää piirikaavioiden ja johdinsarjakuvien tietoja määrittelyjen mukaisesti. Laite- ja johdintietojen hallinta on toteutettu ohjelmiston tehokkaiden tietokantaominaisuuksien avulla. Asiakaskohtaisten vakioratkaisujen toteuttaminen on helppoa käyttämällä kirjastointitoimintoja. Muutosten ja erilaisten versioiden teko on helppoa ohjelmiston automaattisten toimintojen avulla. Sama piirikaavio voi olla esimerkiksi yhteinen useille mekaanisesti eri kokoisille tai eri kokoonpanon omaaville koneille. Piirikaavion muuttuessa tieto saadaan vietyä helposti sitä vastaaviin johdinsarjoihin.
Helppokäyttöisyys
Vertex ED:n ja Johdinsarjasuunnittelun helppokäyttöisyys perustuu yleisesti käytettyihin esitystapoihin, tehokkaisiin tiedonhallintatoimintoihin ja hyviin piirto-ominaisuuksiin. Suunnittelija voi täten keskittyä varsinaiseen suunnittelutyöhön ja antaa ohjelmiston hoitaa raportoinnin ja muut toistuvat rutiinit. Käyttäjän määrittelemät oletusarvot ja kirjastoimat malliratkaisut helpottavat hyväksi todettujen toteutustapojen käyttöä ja vähentävät täten virheiden syntymistä.
Dokumentit kaikkiin tarpeisiin samalla vaivalla
Piirikaavioiden tekovaiheessa lisätään tarpeelliset tiedot johtimien tunnuksista ja ominaisuuksista. Laitteille voidaan syöttää toimintojen kuvauksia ja teknisiä tietoja, esim. säätö- ja viritysarvoja. Dokumentaatioon voidaan liittää lisäksi myös muita dokumentteja ja esimerkiksi valokuvia täydentämään ja täsmentämään kokonaisuutta. Näin saadaan monipuoliset dokumentit eri loppukäyttäjien tarpeisiin. Johdinsarjakuvien ja piirikaavioiden avulla ohjelmisto tuottaa kattaat johdotustaulukot ja laitetiedot myös johdinsarjojen valmistajille.
Dokumenttien jakelu
Kaikki luettelot voidaan tulostaa asiakkaan logolla varustettuihin kuvapohjiin, PDF-tiedostoihin tai Excel-taulukoihin. Piirustukset voidaan kääntää myös DWG- tai DXF-muotoon. Koko dokumentaatio voidaan tulostaa helposti kullekin käyttäjäryhmälle sopivaksi älykkääksi PDF-kirjaksi. Ohjelmisto tukee dokumenttien automaattista käännöstä eri kielillä sekä piirustusten että luetteloiden tuottamisessa.

Johdinsarjavalmistus
Johdinsarjavalmistuksen sovelluksella tuotetaan johdinsarjojen valmistuksessa tarvittavat dokumentit: Pöytäkuvat, materiaaliluettelot, eri työvaiheiden koontiohjeet sekä taulukot katkaisu- ja merkkauskoneille. Sovellukseen voidaan tuoda monien eri järjestelmien johdinsarjadokumentteja ja jatkaa työskentelyä niiden pohjalta. Ohjelmisto hyödyntää erityisesti Vertex ED:n Johdinsarjasuunnittelusovelluksen tuottamaa sisältöä.
Tuotantoa tehostavat dokumentit
Johdinsarjojen valmistus sisältää lukuisia työvaiheita. Johdinsarjavalmistuksen sovellus tuottaa kattavat ja virheettömät dokumentit, jotka ovat tuotannossa ensiarvoisen tärkeitä. Näin voidaan minimoida monet virheet, jotka paljastuvat usein vasta tuotannon loppuvaiheessa aiheuttaen kalliita toistoja ja myöhästymisiä.
Käyttötarkoituksen mukaiset dokumentit
Valmistuksessa tarvittavat dokumentit poikkeavat johdinsarjojen osalta usein huomattavasti sähköisen toiminnallisuuden suunnittelussa syntyneestä dokumentaatiosta. Tietojen tarkkuus ja täsmällisyys asettavat paljon enemmän vaatimuksia erilaisten piirustusten ja taulukoiden yhtenäiselle sisällölle. Töiden vaiheistus voidaan huomioida dokumenteissa tuotantotavan mukaan johdinsarjakohtaisesti.
Enemmän aikaa varsinaiseen suunnitteluun
Normaalisti käyttäjä voi unohtaa eri paikoissa esiintyvien syötön ja ristiintarkistamisen. Varsinkin muutosten hallinta tehostuu huomattavasti, kun piirustukset, johdotustaulukot ja osaluettelot päivittyvät käden käänteessä yhdenmukaisiksi. Kirjastoimalla toistuvat vakiorakenteet symboleineen voidaan tehostaa dokumenttien laatimista ja vähentää virheiden syntymahdollisuuksia.
Helppo sovitus erilaisiin työtapoihin ja kirjastoinnin hyödyt
Ohjelmisto voidaan sovittaa sekä valmistavan yrityksen tuotannon mukaisiin toimintamalleihin että loppuasiakkaiden toteutuskohtaisiin ratkaisuihin.
Johdinlistaus katkaisukoneelle
Vertex ED 2020 -versiosta lähtien ohjelman johdinsarjasovelluksen asetukset sisältävät parametrikentät geneeriselle katkaisukonetyypille. Määrittelemällä käyttämäsi katkaisukoneen parametrit tuotat valmiit johdinlistat katkaisukoneelle johdinten katkaisua ja leimausta varten.
Suunnitteluprosessin edetessä kunkin johdinsarjan sisältämät johtimet tallennetaan omiin tietokantoihinsa automaattisesti. Piirikaavioista kerättävää johdotustietokantaa ei tarvitse siis tallentaa erikseen, vaan johdinsarjakuvan päivitys kerää tiedot automaattisesti. Johdinsarjakuvan käyttämät johdotustiedot voidaan tarvittaessa hakea myös erikseen tallennetusta johdotustietokannasta, mikäli tarvittavat piirikaaviot ovat peräisin esimerkiksi eri projektista tai yhteistyökumppanilta. Tällöin käyttäjän tulee kuitenkin huomata käyttää viimeisimpään piirikaavioon perustuvaa johdotustietokantaa johdinsarjakuvaa työstettäessä.
Johdinsarjavalmistuksen dokumentointivaiheessa käytetään pohjatietoina johdinsarjasuunnittelussa aikaansaatua johdinsarjan periaatekuvaa, josta jatkojalostetaan johdinsarjavalmistuksen pöytäkuva. Samalla johdinsarjasuunnittelusta saatuja lähtötietoja tarkennetaan ja rikastetaan vastaavaan johdinsarjavalmistuksen tarpeita. Lähtötietona toimivan johdinsarjakuvan päälle haetaan kyseisen johdinsarjan johdotustietokanta. Johdinsarjakuvasta jatkojalostetaan pöytäkuva, johon johdinsarjasuunnittelusta saadun periaatekuvan haarat venytetään oikeiden pituuksien mukaisesti. Suunnittelija tarkistaa liitinten materiaalit ja tyypit sekä johdinsarjan suojauksen, haaroituksen ja niputuksen. Tämän lisäksi johdinsarjasuunnittelusta saadun periaatekuvan haarat venytetään oikeisiin pituuksiin mittakaavan mukaisesti. Lopuksi johdotustaulukko ja osaluettelo tarkistetuin ja rikastetuin tiedoin.
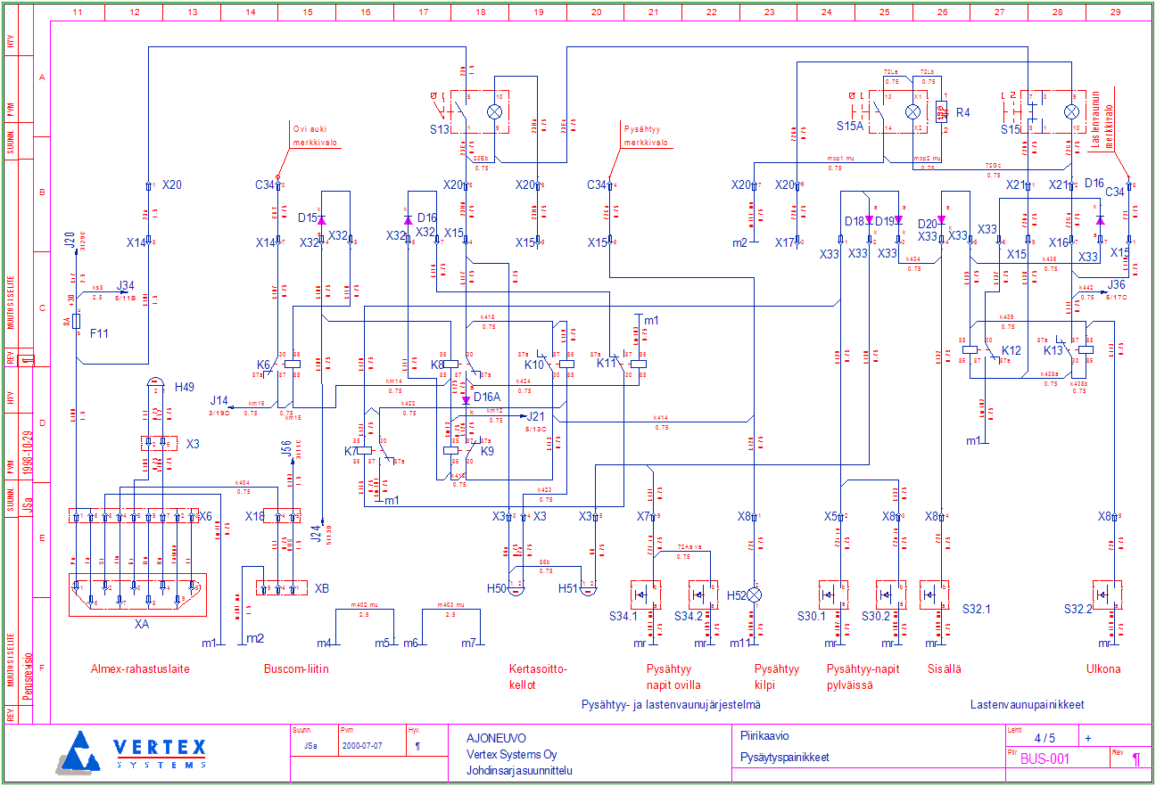
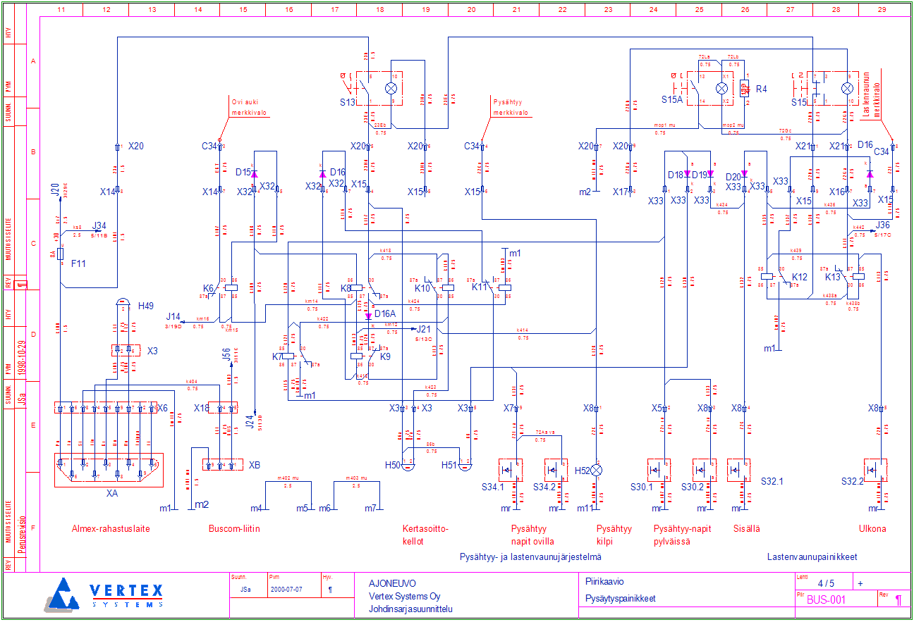
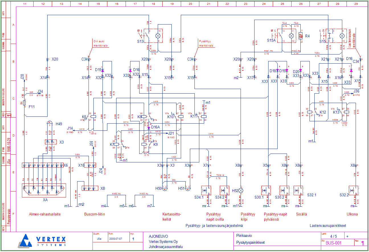
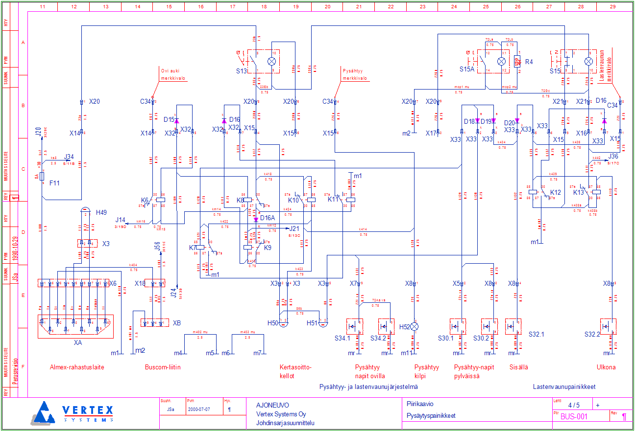
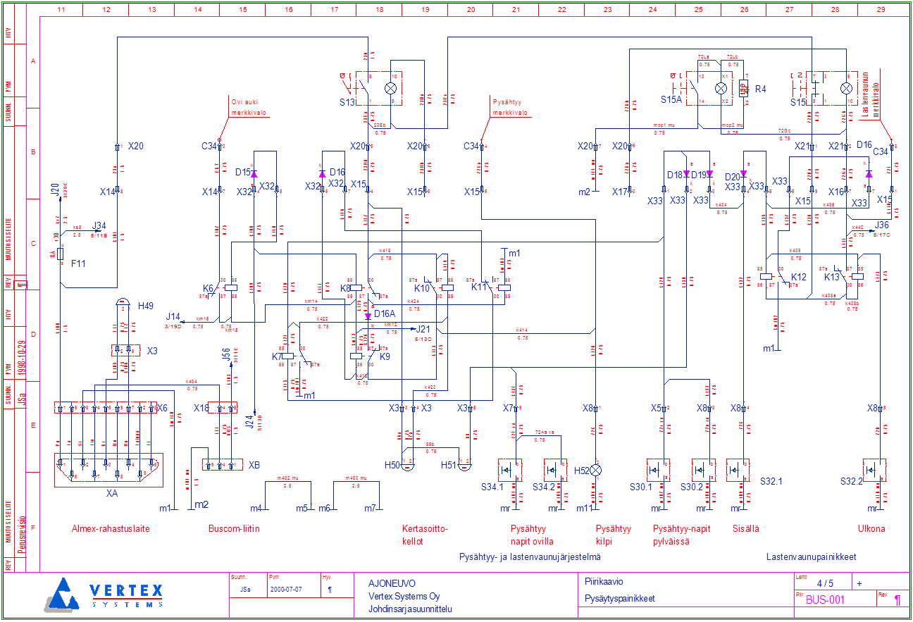
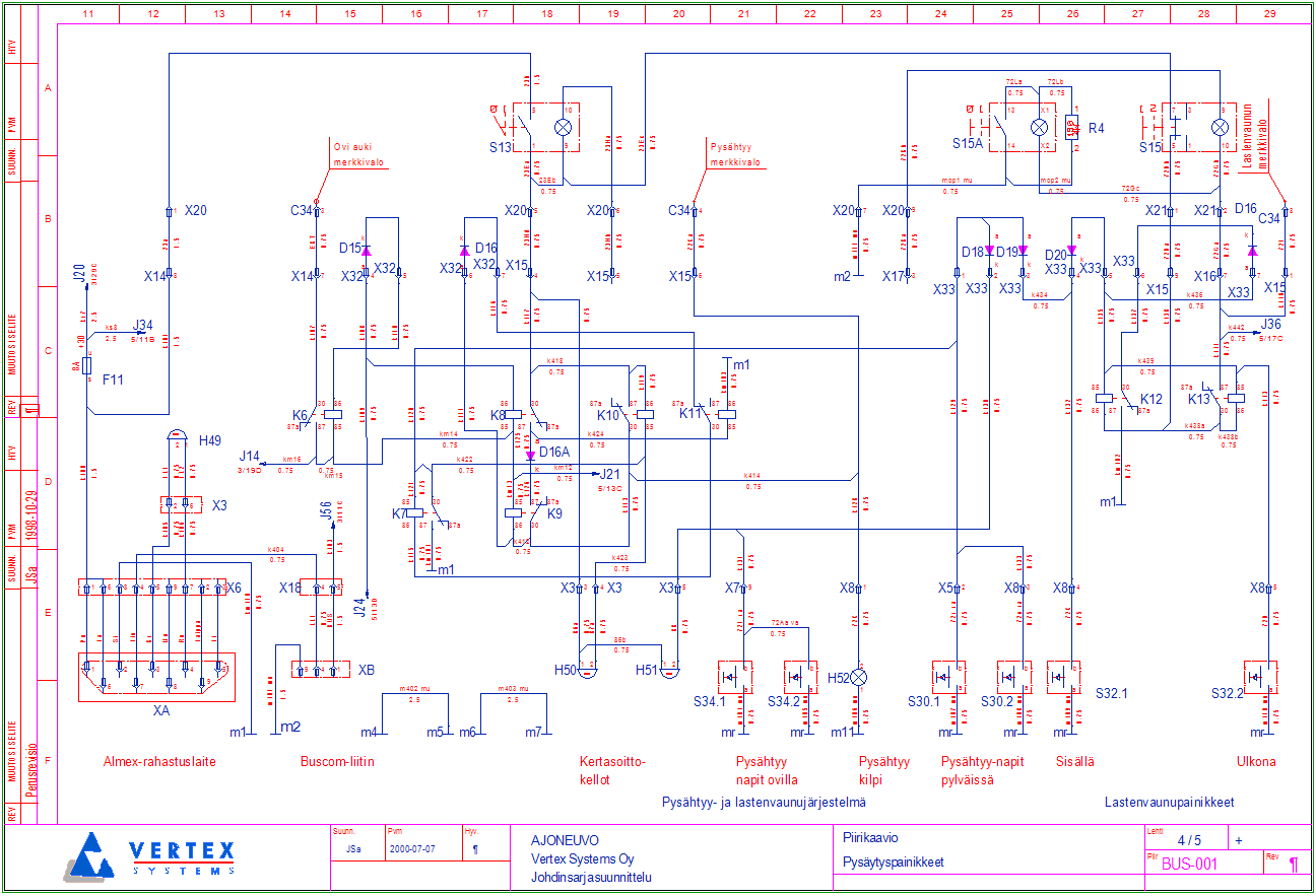
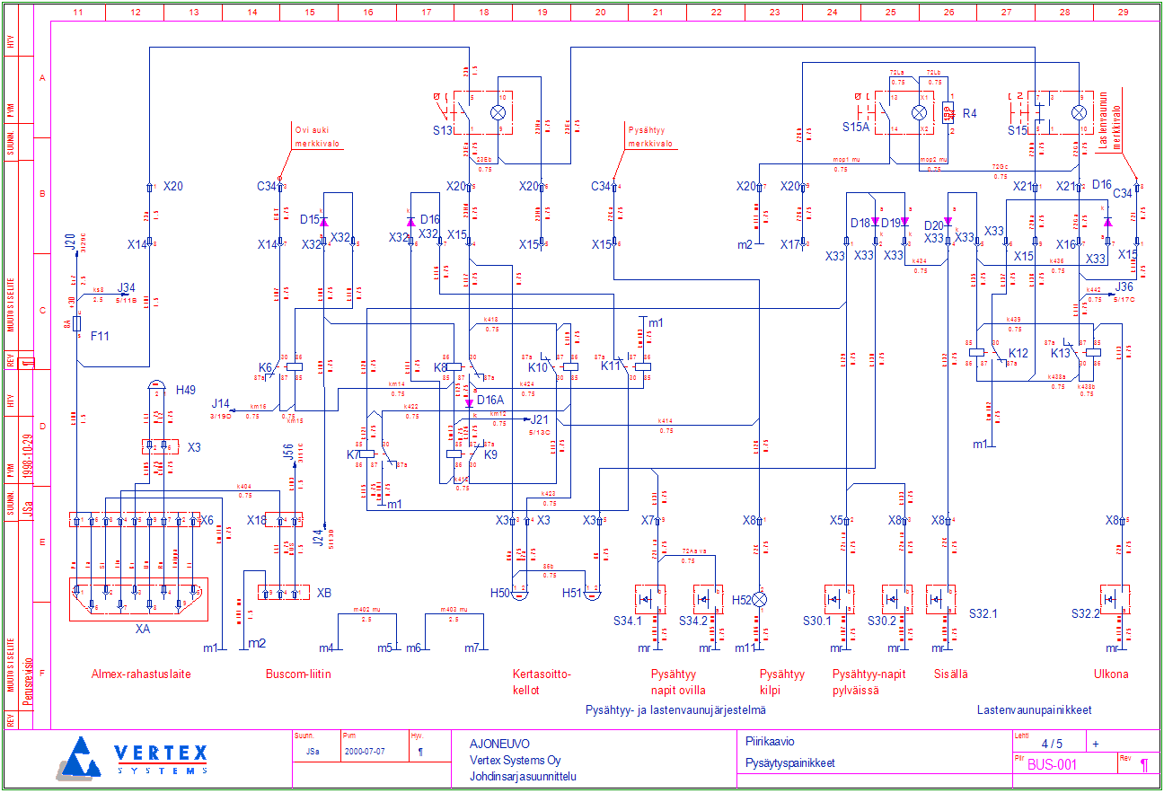
Piirikaaviot
Vertex ED:ssä tuotetut älykkäät piirikaaviot toimivat johdinsarjasuunnittelun ja -valmistuksen sovellusten pohjatietoina. Toteutuksen kytkentätiedot ja muut ominaisuudet tallentuvat piirikaavioon ja ovat siten hyödynnettävissä johdinsarjakuvien pohjana.
Johdinsarjakuvat
Johdinsarjasovelluksen toiminto hakee piirikaaviosta tarvitsemansa kytkentä- ja ominaisuustiedot automaattisesti johdinsarjakuvaan. Samalla syntyvät johdinsarjakohtaiset johdotustaulukot ja osaluetteloihin tarvittavat tiedot täydennetään johdinsarjakuvaan.
Johdinsarjavalmistus
Johdinsarjavalmistuksen työkaluilla johdinsarjakuvasta jatkojalostetaan uusi todellisten mittojen mukainen pöytäkuva. Samalla johdotustaulukkoa ja osaluetteloja rikastetaan tuotannon tarvitsemilla tiedoilla.
