Skip to main content
Skip table of contents

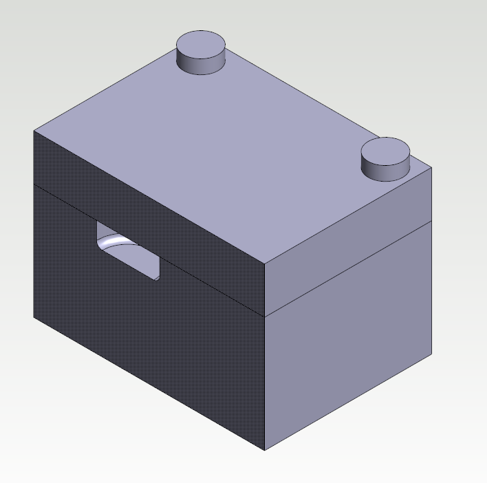
Paineistettu lohko


Tehtävänä on tarkastella alla olevien kuvien mukaista lohkon, kannen ja pulttien muodostamaa kokoonpanoa. Lohkossa olevassa kolossa vaikuttaa 300 barin paine. Lohkon kansi on kiinnitetty pulttiliitoksilla 20 kN esikiristyksillä.

Tuloksista on tarkoitus tarkastella kannen tiiviyttä lohkon ollessa paineistettuna, eli kuinka suuri rako lohkon ja kannen välille syntyy.

Luo tutkimus

  1. Avaa malli Ex_FEA_Solid_2 projektista Examples ja siirry Osat ja kokoonpanot FEA -tilaan painamalla hiiren oikeaa painiketta malli-ikkunassa ja valitsemalla FEA >
    Osat ja kokoonpanot FEA
    .


  2. Valitse kaikki mallin osat ja luo uusi tutkimus valitsemalla 
    Uusi tutkimus.


  3. Anna tutkimukselle nimi.

Muokkaa elementtiverkkoa

  1. Siirry elementtiverkon muokkaustilaan valitsemalla
    Muokkaa.


  2. Piilota kansi viemällä kohdistin sen päälle ja painamalla näppäintä H. Lohkon kolossa elementtiverkko on turhan tiheä, sillä tässä tutkimuksessa tarkastelemme ainoastaan kannen siirtymiä.



  3. Aseta maksimikasvukertoimeksi pinnalla 2 ja minimisärmänpituudeksi 6 mm ja paina Käytä. Nyt elementtiverkko on harvempi ja laskentaan kuluva aika pienempi.

Aseta tuenta, kontakti ja kuormitus

  1. Valitse lohkon alapinta ja aseta sille tuenta 
    Pikavalinta > 
    Kiinnitetty paikkaan.



  2. Piilota kansi ja valitse lohkon yläpinta. Valitse valintanauhalta pinnan koordinaatistoksi Paikalliskoordinaatisto ja aseta pinnalle Kontakti.



  3. Vaihda kontaktipinnan X- ja Y-siirtymät 
    vapaiksi, mutta jätä Z-siirtymä 
    kiinnitetyksi vastinpintoihin. Tällöin kontaktipinta pääsee vapaasti liikkumaan pinnan tason suunnassa ja kontaktitehtävän iterointi aloitetaan tilanteesta, jossa kontaktipinta on kiinni vastinpinnoissaan.


  4. Valitse lohkon kolon pinnat sekä kannen alapinnassa oleva jakoviivalla luoto ympyräpinta. Aseta valituille pinnoille 30 MPa (noin 300 bar) paine.



  5. Piilota lohko ja kansi. Valitse pulttien kantojen alapinnat ja varsien alemmat sylinteripinnat. Aseta valituille pinnoille 20 kN voima kuvaamaan pulttien esikiristystä. Laskentamallissa näitä pintoja ei ole asetettu kontaktipinnoiksi, joten niistä kohdin pultti on kiintäesti kiinni kanteen. Esikiristysvoima kohdistuu tällöin siten, että se puristaa kantta lohkon yläpintaan.

Ratkaise tutkimus

  1. Valitse valintanauhalta 
    Ratkaise. Ratkaisu kestää muutamia minuutteja.


  2. Valitse rasitussuureeksi Siirtymä. Voit visualisoida muodonmuutoksia Siirtymätila-liukukytkimellä. Kannen ja lohkon väliseksi raoksi tällä kuormituksella tulee noin 0.0856 mm.

Tällä sivulla:

JavaScript errors detected

Please note, these errors can depend on your browser setup.

If this problem persists, please contact our support.